website page counter

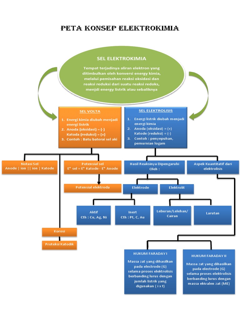
Peta Konsep Reaksi Redoks Dan Elektrokimia

Best image references website

Peta Konsep Reaksi Redoks Dan Elektrokimia.

Reaksi Redoks Dan Elektrokimia Rifkatul Jannah
Reaksi Redoks Dan Elektrokimia Rifkatul Jannah from rifkatuljannah29.wordpress.com

close