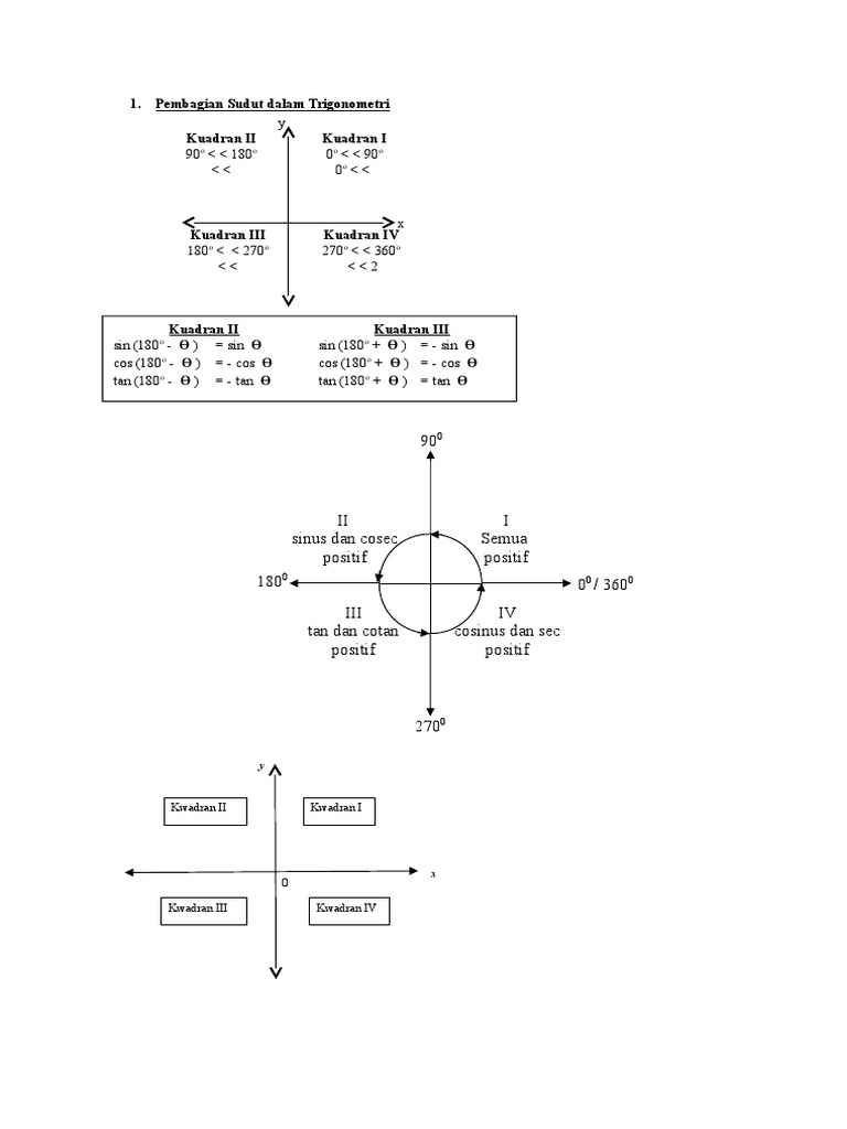
Pembagian Kuadran Sin Cos Tan. 90o α kuadran ii. 90o α kuadran i.
Semua positif kuadran ii 90 180. Rumus sudut berelasi maksud dari sudut berelasi adalah hubungan nilai fungsi trigonometri sudut yang lebih dari 90 dengan nilai fungsi trigonometri sudut pada kuadran i sudut yang kurang dari. Pengertian sin cos tan.
Sin 90o α cos α cos 90o α sin α tan 90o α cot α.
Sin 90 α cos α cos 90 α sin α tan 90 α cot α. 90o α kuadran ii. Sudut relasi kuadran iii. Di dalam trigonometri relasi sudut sudut dinyatakan sebagai berikut.
