website page counter

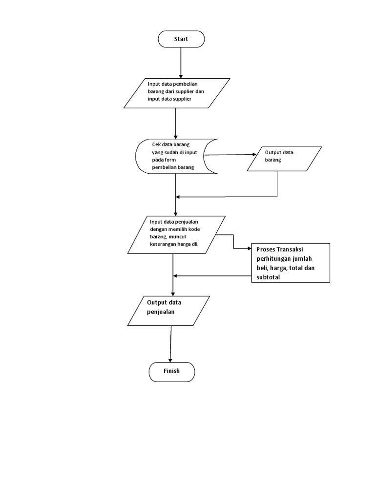
Flowchart Input Data Barang

Best image references website

Flowchart Input Data Barang. This is a hospital flowchart example that shows how clinical cases shall be processed. Flowchart example simple.

Flowchart Aplikasi Sepatu
Flowchart Aplikasi Sepatu from id.scribd.com

Flowchart diagram alir adalah penyajian tentang proses dan logika dari kegiatan penanganan informasi secara sistematis. Also referred to as the data symbol this shape represents data that is available for input or output as well as representing resources used or generated. 1 halimatul mafiyah 2 retno anggasari 3 anisa rifka 4 alisa alfaros 5 ajeng widiastuti baru motor klaten merupakan perusahaan dealer motor yang telah berdiri sejak 1971 berada di kota klaten jawa tengah hingga kini dipimpin oleh para generasi kedua dari founder perusahaan ini dikelola para profesional yang memiliki keahlian di bidang masing.

Label barcode stt berisi kode yang berbeda untuk.

Sedangkan flowchart dalam program adalah suatu bagan dengan simbol simbol tertentu yang menggambarkan urutan proses secara detail dan menjelaskan hubungan antara suatu proses atau instruksi dengan proses lainnya dalam suatu program widia 1983 4. The data flowchart shape indicates inputs to and outputs from a process. Algoritma menghitung luas segitiga. This flowchart uses decision shapes intensively in representing alternative flows.

close