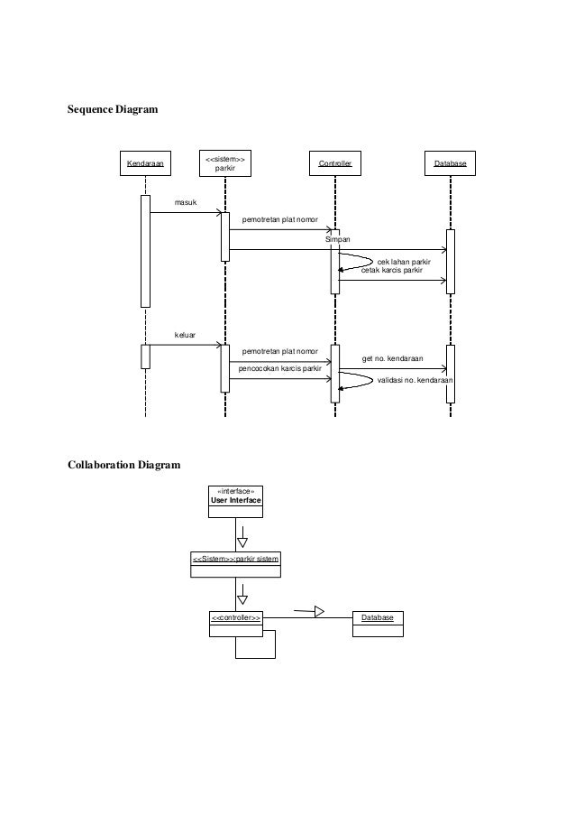
Contoh Database Sistem Parkir. Merancang database parkir kendaraan sebagai tempat studi kasus dari aplikasi yang akan dibuat adalah parkir kendaraan. Tutorial lengkap membuat aplikasi parkir kendaraan menggunakan java netbeans dan mysql halo sobat kali ini ane mau ngasih tutorial tentang bagaimana cara bikin aplikasi parkir kendaraan di netbeans dengan menggunakan database mysql tutorial ini saya buat segampang mungkin semoga aja ga ribet buat sobat d.
Penunjukan lokasi parkir dengan contoh 1a01 yang ditunjukkan pada gambar 3 3 adalah penunjukan lokasi parkir yang mewakili tempat lokasi parkir di lantai 1 blok a nomor 1. Tutorial lengkap membuat aplikasi parkir kendaraan menggunakan java netbeans dan mysql halo sobat kali ini ane mau ngasih tutorial tentang bagaimana cara bikin aplikasi parkir kendaraan di netbeans dengan menggunakan database mysql tutorial ini saya buat segampang mungkin semoga aja ga ribet buat sobat d. Merancang database parkir kendaraan sebagai tempat studi kasus dari aplikasi yang akan dibuat adalah parkir kendaraan.
Mahrus sabang s kom teknik informatika stmik lamappapoleonro.
Tutorial lengkap membuat aplikasi parkir kendaraan menggunakan java netbeans dan mysql halo sobat kali ini ane mau ngasih tutorial tentang bagaimana cara bikin aplikasi parkir kendaraan di netbeans dengan menggunakan database mysql tutorial ini saya buat segampang mungkin semoga aja ga ribet buat sobat d. Dengan adanya aplikasi ini diharapkan ketika kendaraan masuk maka petugas parkir dapat mencatat. Tujuan projek tujuan dari pelaksanaan projek ini adalah. Mahrus sabang s kom teknik informatika stmik lamappapoleonro.
